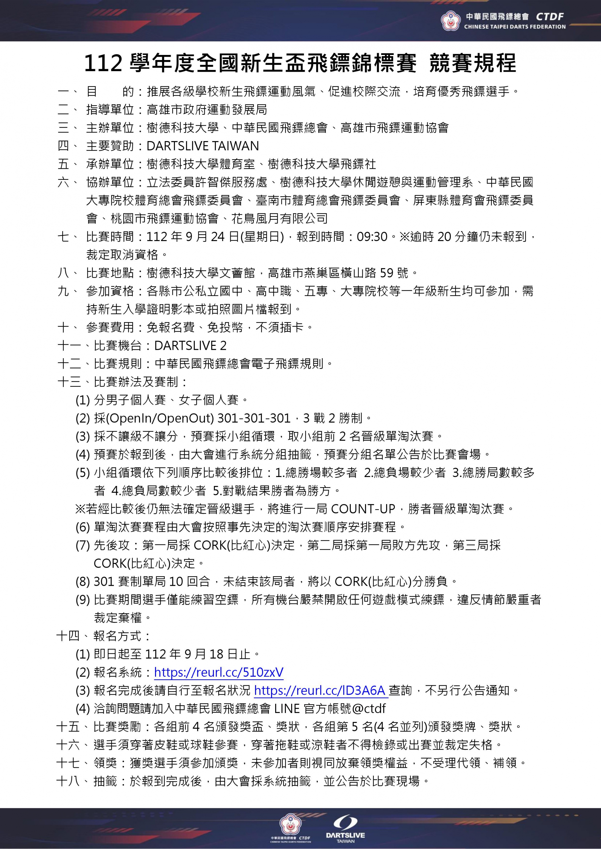
112學年度全國新生盃飛鏢錦標賽 公告
比賽時間:112年9月24日(星期日),報到時間:09:30。
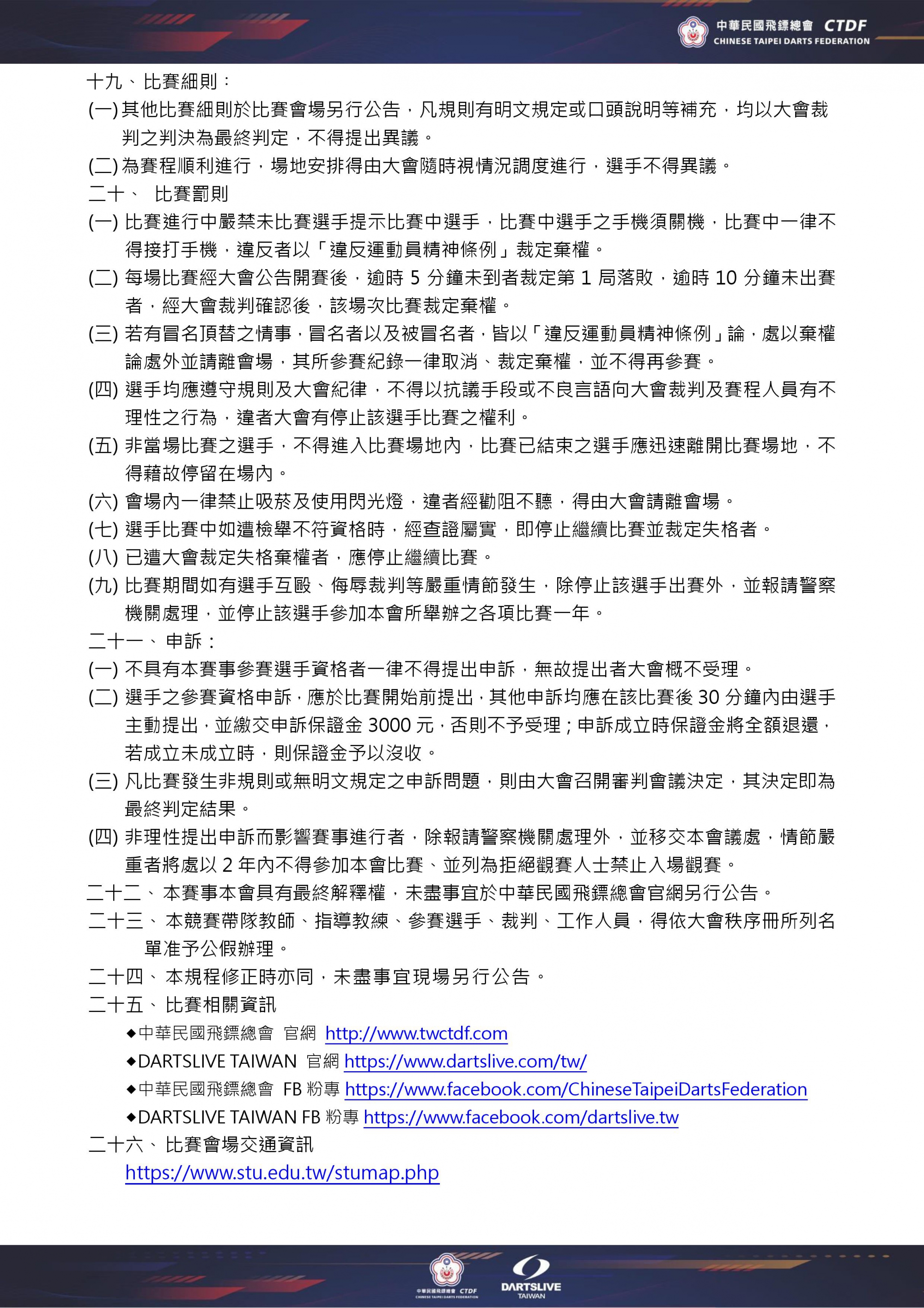
※報到時間逾時20分鐘仍未報到,裁定取消資格。
比賽地點:樹德科技大學文薈館,高雄市燕巢區橫山路59號。
參加資格:各縣市公私立國中、高中職、五專、大專院校..等一年級新生均可參加,需持新生入學證明影本或拍照圖片檔報到。
參賽費用及名額:免報名費、免投幣,不須插卡。
比賽機台:DARTSLIVE 2
報名至9/18截止
報名系統 https://reurl.cc/510zxV
報名完成後請自行至報名狀況 https://reurl.cc/lD3A6A 查詢,不另行公告通知。
洽詢問題請加入中華民國飛鏢總會LINE官方帳號@ctdf






